亚洲人成电影网站在线观看
學院首頁
部門首頁
部門職責
信息公開
招聘動態
綜合資訊
典型案例
理論研究
招聘動態
招聘動態
通知公告
·
中交一航局二公司招聘簡章
·
浙江海寧軌道交通運營管理有...
·
·
·
·
山東職業學院2023屆畢業生網...
招聘動態
當前位置:
亞洲人成電影網站在線觀看:
部門首頁
>>
亞洲人成電影網站在線觀看:
招聘動態
>>
正文
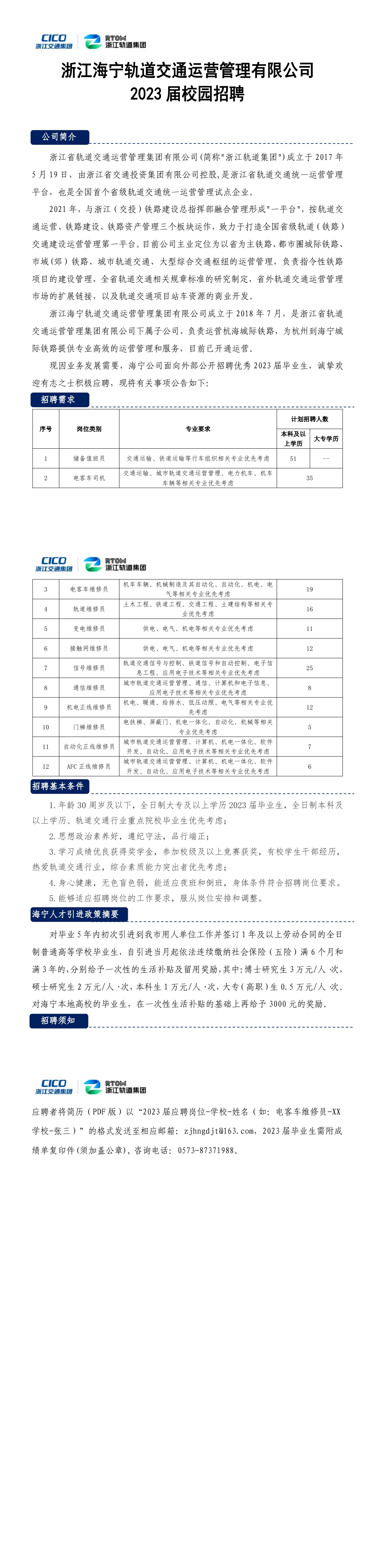
浙江海寧軌道交通運營管理有限公司2023屆校園招聘
2023-12-02 15:00
審核人:
(點擊:
)
【
關閉窗口
】
版權所有:山東職業學院 學院地址:山東省濟南市經十東路23000號 郵編:250104