亚洲人成电影网站在线观看
學院首頁
部門首頁
部門職責
信息公開
招聘動態
綜合資訊
典型案例
理論研究
招聘動態
招聘動態
通知公告
·
中國鐵路烏魯木齊局集團有限...
·
2022年濟南市鋼城區人才直通...
·
山東省促就業大型現場招聘會
·
中國鐵路青藏集團有限公司202...
·
中車南京浦鎮車輛有限公司校...
·
京東方科集團BOE2022校園招聘
招聘動態
當前位置:
亞洲人成電影網站在線觀看:
部門首頁
>>
亞洲人成電影網站在線觀看:
招聘動態
>>
正文
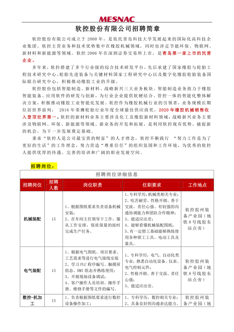
軟控股份2022屆實習校園招聘簡章
2022-11-19 16:46
審核人:
(點擊:
)
【
關閉窗口
】
版權所有:山東職業學院 學院地址:山東省濟南市經十東路23000號 郵編:250104